استئناف العالم الجديد
نور العالم الجديد: التاغم بين الابتكار و الالتزام بالمسؤولية الاجتماعية
تومن شركة نور العالم الجديد للتجارة العامة أن تطوير الأعمال يمكن أن يكون قوة دافعة للتغيير الإيجابي في المجتمع لذلك اتخذت خطوة في هذا الاتجاه لتحقيق هذا الهدف.
و من خلال الاستثمار في مختلف الصناعات و استخدام التقنيات الجديده ، فإننا لا نركز فقط على تقديم خدمات عالية الجودة و الاستجابة لاحتياجات و متطبات المجتمع المتزايدة ، و لكننا نسعى أيضاً إلى التنمية الاقتصادية و خلق فرص عمل جديدة.
و نحن بدورنا نؤمن بمجتمع حيوي و متطور في نور العالم الجديد ، لذلك نسعى جاهدين لتحقيق القيم التالية بنهج مسؤول و مستدام :
- تحسين نوعية الحياة : المساعدة و المساهمة في تحسين حياة العملاء من خلال توفير منتجات و خدمات مبتكرة مصممة خصيصاً لتلبية احتياجات العملاء .
- خلق فرص العمل : من خلال الاستثمار في مختلف القطاعات الاقتصادية و توفير فرص العمل للكفاءات و الشباب.
- التنمية المستدامة : و من خلال تطبيق المبادئ البیئیة و الاجتماعية ، نساعد في بناء مستقبل أفضل للأجيال القادمة.
- الدعم الإجتماعي : من خلال المشار كة في الانشطة الاجتماعية و الخيرية ، المساعدة علی تحسين الظروف المعيشية للشرائح الأضعف في المجتمع.
- رؤيتنا : تسعى نور العالم الجديد إلى أن تصبح فاعلاً عالمياً و نموذجاً للشركات المسؤولة من خلال الاعتماد علي العلوم و الابتكارات الحديثة و الالتزام بواجباتها.
- قيمنا: التركيز على العملاء ، الابتكار، الاستدامة ، تحمل المسؤولية ، الشفافية و التكامل و اتباع النهج المتماسك.
انظم إلينا لبناء مستقبل أكثر إشراقاً معاً

التراخيص:
عالم جديد في لمحة
مجموعة العالم الجديد في مجال تلبية احتياجات الوظائف والصناعات التحويلية (العلامات التجارية) في مجالات:
الاستشارات التسويقية وتوزيع المنتجات والخدمات
الطباعة والتغليف
التصميم الجرافيكي والتصميم ثلاثي الأبعاد والتصوير وصناعة الأفلام
الإعلان (الدعاية البيئية ، المعارض ، تصميم المواقع الإلكترونية ، البرمجة ، التسويق الإلكتروني والهدايا الترويجية)
يعمل
بدأت هذه المجموعة نشاطها في عام 2004 في مجال الطباعة والصناعات ذات الصلة. لكن تدريجيًا ، تم توسيع نطاق أنشطة الشركة لتلبية احتياجات اليوم والتقنيات الجديدة ، ومع اكتمال الوحدات المتخصصة ، تمكنت الشركة من تلبية معظم احتياجات الأعمال والصناعات التحويلية بمساعدة الله سبحانه وتعالى وكسب ثقة العملاء تغطية ورسم عالم جديد أمام أعين أصحاب الأعمال من أجل تنمية أعمالهم بالطريقة الصحيحة.
تعتمد سياسة الشركة في تقديم الخدمات على معايير إدارة الجودة والالتزام الشامل بحقوق العملاء. بالاستفادة من الخبرة القائمة على المعرفة والخبرة ، أدارت هذه الشركة العديد من المشاريع الناجحة وتفخر بالتعاون مع أكبر المجمعات الإنتاجية والصناعية في جميع أنحاء البلاد. بالإضافة إلى ذلك ، أدى ترحيب العملاء بالطريقة المتماسكة والمتكاملة لتقديم الخدمات ، بفضل هذا الرضا ، إلى حصول العملاء على حصة كبيرة بين جمهورنا. أيضًا ، من خلال الالتزام بالالتزام وتحسين الجودة وأحيانًا السلطة التنفيذية الحصرية في بعض المشاريع المعقدة والتقنية ، نفخر باستقبال العديد من العملاء خارج حدود وطننا.
ما مهد الطريق لهذا النجاح هو الاهتمام الكبير والاجتهاد لهذه المجموعة لتقديم وثيقة شاملة لجميع احتياجات الوظائف والصناعات التحويلية ومنصتها التشغيلية ، والتي تمت متابعتها بجدية منذ اليوم الأول وحتى اليوم ، و يسعدنا أننا اكتسبنا اليوم سنوات من الخبرة والجهود الدؤوبة لخبراء الشركة في شكل مواقع إلكترونية وكتالوجات منتجات من العالم الجديد ، في خدمة العملاء الكرام.
ينظر العالم الجديد إلى العلامة التجارية على أنها استراتيجية واحدة وتعتقد أن عمليات التسويق والإعلان والطباعة والتغليف والمبيعات ، وما إلى ذلك ، يجب متابعتها بمحتوى وهدف متماسكين. وقد بذلت الجهود لتبرير ذلك. الخدمات المقدمة في هذا يجب أن تكون الشركة كاملة وشاملة لتغطية جميع احتياجات العمل للعملاء.
الرسالة والأهداف:
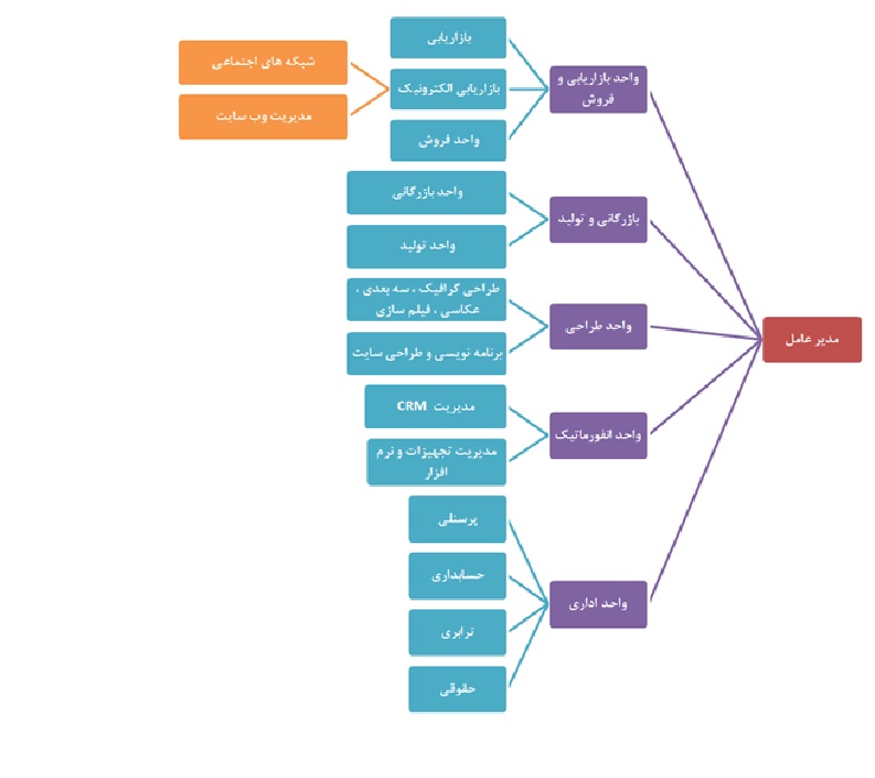
يتكون العالم الجديد من 5 وحدات رئيسية تعمل تحت الإشراف المباشر للإدارة. من أجل تسريع العمليات ، وتسهيل تقديم الخدمات وإدارة علاقات العملاء (CRM) ، كانت أتمتة العمليات عبر القطاعات باستخدام أنظمة الأجهزة والبرمجيات الحديثة على جدول أعمال الشركة منذ أواخر عام 1993 ، مع نهاية المرحلة التشغيلية. وهي الآن في عملية. مع تشغيل هذا النظام ، تم اتخاذ خطوة مهمة في مجال إرضاء العملاء ، والتي ستسهل العمليات من الطلب إلى تسليم البضائع ، وتسريع معالجة الطلبات والمتابعة الفورية وإبلاغ المشروع خطوة بخطوة ، الخ.
وحدة التسويق والمبيعات:
وحدة التسويق والمبيعات العالمية الجديدة ، بمساعدة القوى العاملة المتخصصة والمدربة ، مسؤولة عن الخبرة في تلبية احتياجات العملاء ، وإجراء أبحاث السوق وتحليل التسويق والمبيعات والإعلان وإدارة علاقات العملاء بشكل عام ، وكذلك عنوان الأول. خط الاتصال ، مع الحفاظ على الاحترام والكرامة ، هو المسؤول عن الاستجابة لطلبات المتصلين وإجراء الاستشارة الأولية والمتابعة ذات الصلة.
وحدة التسويق الالكتروني:
تتضمن هذه الوحدة إدارة مواقع الويب وإدارة الشبكة الافتراضية.
بالإضافة إلى التعريف بمنتجات الشركة وخدماتها من خلال توفير تفاصيل كاملة عن جميع جوانب ومراحل الخدمات ، يعد موقع المعهد الإلكتروني من أكثر الموارد اكتمالاً التي تستخدمها الشركات والصناعات التحويلية ، وقد تم بذل الكثير من الجهود لتوفير هذه المجموعة .. من أجل رفاهية العملاء ، تم إجراء الترتيبات للطلب والاستعلام عن التكاليف عبر الإنترنت من خلال موقع المعهد على الإنترنت ، وستكون المنصة عبر الإنترنت قابلة للتطبيق.
يعد إنتاج محتوى “المقالات التعليمية” في المجالات ذات الصلة و “أخبار الأعمال” على موقع المعهد مهمة أخرى لهذه الوحدة ، والتي يتم تحديثها باستمرار لتحسين معرفة جمهور العالم الجديد وتسهيل الوصول إلى الشبكات الافتراضية الأخرى يتم أيضًا مشاركة مثل Facebook و Instagram و Telegram و LinkedIn وما إلى ذلك.
الوحدة التجارية والإنتاجية:
تتكون هذه الوحدة من قسمين للتجارة والإنتاج ، القسم التجاري مسؤول عن توفير المواد الخام التي يحتاجها المعهد. يعد إجراء البحوث لاختيار أفضل نوع من المواد وتحديد وإبرام مذكرة تعاون مع الشركات المصنعة لهذه المستلزمات من المهام الرئيسية لهذه الوحدة.
قطاع الإنتاج ، بالتفاعل مع القطاع التجاري ، هو المسؤول عن التنفيذ التشغيلي للمشاريع ، كما أنه مسؤول عن مراقبة جودة الإنتاج ، ونظراً لأهمية الجودة في الإنتاج ودورها في إرضاء العملاء ، فإن أداء هذا الوحدة أخطر تشرف عليها الإدارة. أيضًا ، إذا لزم الأمر وطلب العملاء ، فمن الممكن الزيارة شخصيًا ومراقبة تنفيذ المشاريع.
وحدة التصميم:
وحدة تصميم العالم الجديد ، كقسم متخصص ، جاهزة لتنفيذ المشاريع بمستويات ممتازة ، باستخدام أحدث المعارف والقدرات العالية لموظفيها. من أجل رفاهية عملائنا الأعزاء ، يمكن تنفيذ جميع الأمور المتعلقة بالتصميم الجرافيكي والتصميم ثلاثي الأبعاد وصناعة الأفلام والتوضيح والتصوير وتصميم الويب والبرمجة وبرامج الوسائط المتعددة ، وما إلى ذلك بشكل كامل. وفقًا لاستراتيجية الشركة لتلبية احتياجات العملاء بشكل كامل ، لا يتم الاستعانة بمصادر خارجية للمشروع وتعمل وحدة التصميم أيضًا مع النظام الأساسي اللازم واستخدام الموظفين الأكفاء في مختلف المجالات.
وحدة المعلوماتية (IT):
مع توسع أنشطة الشركة في مختلف المجالات وما ترتب على ذلك من زيادة في الطلبات ، تم الشعور بوجود نظام متكامل لتسريع عملية تقديم الخدمات والحفاظ على التواصل مع العملاء. لذلك ، تم تعيين هذه الوحدة لتحسين جميع العمليات الداخلية وإدارة علاقات العملاء (CRM) من خلال تنفيذ هذا النظام. مع إنشاء هذا النظام ، سيتم تنفيذ معظم أنشطة هذه الشركة في مجالات التسويق والتصميم وإدارة علاقات العملاء وما إلى ذلك في منصات أجهزة وبرامج الكمبيوتر المتكاملة ، والتي تكون هذه الوحدة مسؤولة عن تلبية احتياجات مؤسسة في هذه المجالات. يعد تحسين جودة الأجهزة وتجهيز النظام بأحدث البرامج والتدريب المستمر للموظفين من بين التدابير الأخرى لهذه الوحدة.
وحدة إدارية :
تتكون الوحدة الإدارية للعالم الجديد من أقسام شؤون الموظفين والمحاسبة والنقل والإدارات القانونية. تتمثل مهمة هذه الوحدة في التعامل مع الشؤون الداخلية للمعهد ، والمسائل المتعلقة بالقوى العاملة ، والخدمات اللوجستية والنقل ، والتمويل ، والمحاسبة ، والمسائل القانونية.
منتجات وخدمات العالم الجديد:
أظهرت التجربة أن اتساع نطاق الخدمات التي يمكن تقديمها في مجال احتياجات العمل ومراكز الإنتاج قد تسبب في إرباك العملاء في اختيار المنتجات والخدمات ، مما سيكون له عواقب سلبية على بقاء الشركات. لذلك ، قام العالم الجديد ، بناءً على الخبرة ودراسات الخبراء ، من أجل اتخاذ قرارات أفضل وسهولة الوصول إلى المنتجات والخدمات ، بتقسيم كل هذه الحالات إلى 6 فصول رئيسية و 28 قسمًا فرعيًا ، كل منها يعتمد على التنوع. – متضمنة والتي سنشرح باختصار كل فصل من الفصول الرئيسية فيما يلي:
المجموعة 1: خلق وتحسين الوظائف والتصميم والطباعة والتغليف
- الفصل الأول – الاستشارات والتسويق

لا شك أن القضية الرئيسية في بقاء الأعمال والشركات هي أن يكون لديك الإستراتيجيات اللازمة للتسويق والمبيعات وتوزيع المنتجات والخدمات والإعلان.إدارة الأعمال بدون الإستراتيجية الصحيحة لن ينتج عنها سوى إهدار للموارد. يعد تحديد هذه الاستراتيجية مهمة متخصصة تتطلب نهجًا مختلفًا اعتمادًا على احتياجات كل وظيفة. خلال سنوات نشاط العالم الجديد ، أدى التنوع الكبير للعملاء من حيث التجارة والمهنة إلى تحسين المعرفة المتخصصة في هذا المجال تدريجيًا واكتساب الخبرات الناجحة جعلت هذه المجموعة يمكنها تصميم نموذج مناسب للخدمات التي تتطلبها الوظائف اعتمادًا حول احتياجات كل وظيفة. تقدم في شكل الأقسام التالية.
الاستشارات والدعاية والتخطيط والميزنة |
التسويق لبيع المنتجات أو تقديم الخدمات |
- الفصل الثاني – التصميم والتصوير وصناعة الأفلام
من العوامل التي تجعل إستراتيجيات العلامات التجارية فعالة الانتباه إلى لغة الصورة ودورها الملون في التأثير على الجمهور. يعتبر التصميم والتصوير وصناعة الأفلام أدوات فعالة لتحقيق هذا الهدف. نظرًا للأهمية الكبيرة لهذه الحالة ، فقد أكد العالم الجديد دائمًا على تحسين جودة الخدمات المقدمة في هذا المجال وتمكن من تنفيذ مشاريع كبيرة بنجاح في سنوات نشاطه من خلال الاستفادة من المصممين المبدعين والقادرين. يتم تنفيذ خدمات هذا الفصل في القسمين التاليين:
التصميم الجرافيكي والتنفيذ |
خدمات التصوير الفوتوغرافي والفيديو – صناعة الأفلام |
- الفصل الثالث – خدمات الطباعة والتغليف وما بعد الطباعة
يتم تلبية معظم احتياجات الأعمال (سواء في الإنتاج والتسويق والإعلان) من خلال مشاريع الطباعة. لذلك فإن الخدمات المقدمة في هذا الفصل تتميز بتنوع كبير ومتوفر بشكل مصنف عبر موقع الشركة الإلكتروني. بعون الله تعالى ، تم تطوير هذا الفصل خصيصًا منذ بداية العالم الجديد ، ويسعدنا اليوم أن جميع مراحل الطباعة والتعبئة وخدمات ما بعد الطباعة (من التصميم والطباعة الحجرية إلى التجميع) بأعلى جودة و استخدام أفضل المعدات والجودة معظم المواد في هذه المجموعة. يمكن تقديم خدمات هذا الفصل في الأقسام الستة التالية:
مشاريع الطباعة |
الخدمات المكتبية |
الصحافي |
الهولوغرام والتسميات |
صناعة التعبئة والتغليف |
حقيبة يد |
المجموعة 2: دعاية

- الفصل الرابع – شؤون الدعاية والمعارض البيئية
اليوم ، مع النمو المتزايد للوظائف والشركات ، يعد الإعلان البيئي أحد الأساليب الفعالة في الإعلان التي لاحظها العديد من أصحاب الأعمال. نظرًا لحقيقة أن الإعلان البيئي لديه قدرة عالية على جذب الجمهور ، فإن العالم الجديد من خلال توفير البنية التحتية اللازمة ، يتم تغطية مجموعة متنوعة من هذه العناصر (من اللوحات الإعلانية إلى الإضاءة المحيطة ، وما إلى ذلك) من خلال خدماته. كما أنه نظرا للدور الفعال للإعلان في المؤتمرات والمعارض فقد تم إضافة الخدمات الكاملة المتعلقة بإقامة هذه الفعاليات في هذا الفصل لتلبية احتياجات العملاء في هذه الأقسام بشكل شامل ودون إضاعة الوقت والمال. . يمكن تقديم خدمات هذا الفصل في شكل 9 أقسام تحت العناوين التالية.
الدعاية البيئية |
بالونات |
يقف |
زخرفة كشك |
علم |
لوح |
تمثال |
صناعة نموذج |
شارة الصدر ، ميدالية ، قلادة البط البري ، كوب |
- الفصل الخامس – الإعلان السمعي البصري والتسويق الإلكتروني
مع إدخال التقنيات الجديدة ، استخدم أصحاب الأعمال دائمًا هذه التقنيات لتقديم سلعهم وخدماتهم. إن الانتشار الواسع النطاق واستخدام التقنيات الذكية جعل هذه القضية أكثر أهمية ، حيث أن تكلفة هذه الأساليب الإعلانية أقل من الطرق الأخرى ، وإذا تم تنفيذها بشكل صحيح ، فستكون أكثر فاعلية. لطالما كان التحرك في اتجاه التكنولوجيا أحد المبادئ المهمة لمجموعة New World ، لذلك مع ظهور هذه التقنيات ، تم إجراء العديد من دراسات الخبراء في هذه الشركة لتنتهي بنموذج شامل وفعال في مجال الإلكترونية تسويق. تشمل خدمات هذا القسم ما يلي:
بناء صفحات الويب |
البرمجة المتخصصة |
الوسائط المتعددة |
الإعلان المرئي والمسموع والتسويق الإلكتروني |
- الفصل 6- الهدايا الترويجية
تُعرف الهدايا الترويجية بأنها إحدى أفضل الطرق الترويجية وأكثرها فاعلية كوسيلة لإظهار الاحترام وغرس الشعور بالقيمة والكرامة لدى العملاء. إن التنوع الكبير في المنتجات والخدمات في مجال الهدايا الترويجية جعل الشركات التي تقدم هذه الخدمات قادرة فقط على توفير بعض هذه الأصناف ، وذلك بسبب عدم وجود مرجع كامل في هذا المجال ، فإن مجموعة New World منذ سنوات مضت لتطوير الأنشطة. ، بدأت أيضًا في إكمال منتجات هذه المجموعة وخلال هذه السنوات قدمت مجموعة كاملة من الهدايا الترويجية لاستخدام مختلف الشركات والنقابات. يتكون هذا الفصل من 4 أقسام رئيسية ، بناءً على تنوع المنتجات ، وتشمل عدة أقسام فرعية:
الهدايا الترويجية (هدية) |
الاستحقاق والهاتف مكتب |
التقويم |
كتب رائعة |
المجموعة 3:توزيع السلع و المنتجات، التجارۀ ( التصدیر و الاستیراد)
- الفصل السابع – عالم البث
التوزيع هو عملية بيع وتقديم منتج أو خدمة للعملاء. وهو جزء مهم من استراتيجية التسويق
جنبًا إلى جنب مع عوامل مثل المنتج والسعر والترويج. يتم توزيع المنتجات والخدمات من خلال قنوات مثل البيع المباشر والتجارة الإلكترونية ومواقع البيع بالتجزئة والشركاء. قد تتضمن إستراتيجية التوزيع قنوات متعددة (مع إستراتيجية تسعير منفصلة لكل منها). في استراتيجية التوزيع ، من الشائع استخدام طرق مختلفة لإدارة شركاء القنوات. عادة ما يكون للبث عنصر جغرافي واستخدام قنوات مختلفة لمناطق مختلفة هو أسلوب شائع. يمكن استخدام الشركاء ، على سبيل المثال ، للوصول إلى الأسواق الدولية. يتكون هذا الفصل من قسم رئيسي واحد:
توزيع المنتجات
- الفصل 8 – الصادرات والواردات
التوزيع هو عملية بيع وتقديم منتج أو خدمة للعملاء. جزء مهم من استراتيجية تسويق الاستيراد يعني في الواقع وصول البضائع ، وهو بالطبع ليس المنتج الوحيد ويستخدم المصطلح أيضًا في مجال الخدمة. الاستيراد يعني دخول سلعة من دولة إلى منطقة جمركية معينة في دولة أخرى. لهذه العملية ، هناك حاجة لتبادل العملات بين بلد المنشأ وبلد المقصد وبالطبع الدولة الثالثة ، والتي يتم تبادلها بلغة بسيطة بين البائع والمشتري.
يتكون هذا الفصل من قسم رئيسي واحد:
التصدير والاستيراد |
العالم الجدید
فیما یلي نشیر إلی عدد من زبائننا:
1- اللجنات الحکومیة: وزارة الثقافة والإرشاد الإسلامي، وزارة الإسکان، منظمة التراث الثقافي، لجنة الشهداء، لجنة رودکي، مؤسسة الطاقة النوویة، مقر إقامة مراسیم خاصة بشرکة نقل أحجیة الصور المقطوعة الإیراني، وزارة الداخلیة، منظمة التخطیط، تعاونیة الإسکان، تعاونیة إسکان المثقفین لشرکة أوج، جمعیة منشورات الثورة الاسلامیة، منظمة الحج والزیارة، المرکز الوطني للسجاد، تنمیة طاقة الشرق الأوسط، جمعیة الهلال الأحمر، بارس للنفط وأحجیة الصور المقطوعة، البرید، مؤسسة صنام، معهد العقاقیر ، سکرتاریة مؤتمر الممرضین، معهد القوی المحرکة، مرکز علم النجوم، وزارة التربیة والتعلیم بالمنطقة 5، مؤسسة حفظ آثار الجنوب الغربي بمحافظة طهران، سکرتاریة المؤتمرات الدولیة، دار القرآن الکریم، دائرة حفظ الآثار و منشورات قیم الدفاع المقدس.
2- بلدیة طهران: بهمن للمرکز الثقافي، دائرة إعادة التدویر بالمنطقة 11، إعادة التدویر بالمنطقة 16، مرکز شهریاران الشباب، مکتب الخدمات الإلکترونیة، منظمة الثقافیة الفنیة لبلدیة طهران، بلدیة المنطقة 12 بطهران، أمید للمرکز الثقافي، مستخدمي البلدیة بطهران، منظمة الریاضة.
3- القوات المسلحة: قوات الأمن، دائرة المرور، الجیش، جامعة الشرطة، قوات الحرس.
4- الاذاعة و التلفزیون: القناة 3، قناة طهران، وکالة الأنباء القرآنیة، برس تي وي.
5- البنوک: بنک تجارت، بنک اقتصاد نوین، بنک مسکن، بنک ملت، بنک کشاورزي، أفضل توس، بنک سرمایه، مؤسسة قوامین.
6- الانتخابات: انتخابات رئاسیة للدورة التاسعة والعاشرة، المجلس التاسع والعاشر، المجلس المدني، انتخابات مجلس العراق عام 2014، انتخابات إقلیم کردستان في العراق.
7- المجموعة الصناعیة: زاکرس، باریزان صنعت، آذران بلاستیک، بروفیل کرمان، نهرباران زاکرس، ماربیج، بارسیان للزجاج، سایتا، آردل، الفلتر الأخضر، ایمن سازان ایلیا، آیفا تجهیزات بارسیان، إیکل ماشین، باداب کستر، أفرند صنعت، باسارکاد لتنمیة الأدوات، طهران سفالین.
8- مجموعة صناعة المرکبات: زامیاد، بهمن، إیران خودرو، سایبا، کرمان خودرو، یاتاقان بوش إیرانیان، وکالة إیران خودرو دیزل
9- مصنع قطع السیارة: إیساکو، سهند خودرو، رایکو، فرامجد آریا، فولاد سنگ، به جویدک، یاتاقان بوش، جودیکو.
10- الجامعات: جامعة آزاد الاسلامیة فرع جابهار، جامعة تربیت مدرس، جامعة آزاد الاسلامیة فرع أراک، جامعة آزاد الاسلامیة فرع طهران المرکزیة، جامعة أمیرکبیر، جامعة بیام نور، کلیة الطیران، جامعة خواجه نصیر، جامعة الضباط،کلیة التمریض والقبالة
11- المؤسسات التعلیمیة: سنجش و دانش، مؤسسة کیش للغة الإنجلیزیة، ماهان، کاخ دانش، الدکتور نکوئي، فرا سنجش، بیک سنجش، ثانویة العلامة الحلي، خوارزمي، طهران کمبریج، قلم جي، معهد کبریا، منشورات طلایی، منشورات تاجیک، مدرسة ناظم البکائي، مدرسة کلستان دانش، مکتب ترجمة طاها.
12- مؤسسات الحاسوب (البرمجیة والأجزاء الصلبة): الماس رایانه، الماس سیس الدولي، سروش مهر، بنج کنج مهر، مرسل دات کام، سرزمین رایانه.
13- الشرکات الاستثماریة و الإیجار الائتماني: إیجار ائتماني دماوند، إسکان الشباب، یاد إیرانیان، عمالة الرأسمال الوطني، صندوق تقاعد مستخدمي البنک، آرمان لتمویل الرأسمال، عمالة آزاد منش، شرکة سبحان الاستثماریة، جمعیة عمالة البورصة، آریا خودرو
14- المواد الغذائیة: بکاه تهران، آیس بک إیرانیان، کندي میکس، داماش (أمیر منصور آریا)، سولیکو، شیر إیران، کاله، مهرشاد، آیس بک، تینا نوش آسیا، کروکر، مریخي نمکي، مهر آوران، شیلانه، إیشک، آیسودا، دستجین للصناعات الغذائیة، صناعات جاشت آرشام، ریحان لصناعة الألبان، شرکة دالاهو کالای إیرانیان، آفاق لبیع الحلویات، شالي للحلویات الصناعیة، فطر سینا، مینوعسل.
16- المطاعم: لوکس طلائي، ملت، کباب ریحان، کوئیک بار، دهاتي، آرامکیس، جیکر بابا، لیدوما، آبو آتش، کیجن تک.
17- اللجنات و المنظمات الدولیة: یونیسف، یونیدو، سفارة نیوزیلندا.
18- شرکات المستلزمات الفاخرة الأجنبیة: آورینت، بولیس، سیکو، کاسیو، کوبي، نوکیا، فیلیبس
19- المجموعة العمرانیة: L.C.G، نسیم شمال، I.H.D، مقر خاتم الأنبیاء، آباد کستر کسری، سیمان آبدانان زاکرس، شرکة سباسد للهندسة.
20- شرکات صناعیة أجنبیة: بي تي سي، نیکون، کانون، إل جي، اوسرام، سونار، فیلیبس، لافیج، یوسیف، أي تي ین.
21- شرکات نفطیة: آدیکو، باسارکاد، بیرل دند فوکس، فراز تجارت کاسبین.
22- مجموعة ملابس: کنزا، جیوردانو، فرس، تک ناز، دکلته، کنشکا.
23- المعدات الطبیة: سادات، أبزار طب، سبادتان، دیار تجهیز، دلتا دارو، کیمیارازي، سیما رویان طب، دارو کستر رازي، طب کسترش، سامان طب صبا، طب شفا، روجین دارو.
24- مستحضرات التجمیل والصحیة: کلرنک، سروینت، ولنسي، سوبر بو، بهداشت کستر، تارا (بازل بهداشت).
25- الأجهزة المنزلیة: بن کافه بارس، هیونداي للأجهزة المنزلیة، وکالة دوو.
26- وکالة الطیران: مهربویان، زاکرس، معراج، EPV
27- مراکز التأمین: البرز للتأمین ، إیران للتأمین، سینا للتأمین، کارآفرین للتأمین، آسیا، کوثر
28- المراکز الثقافیة: مؤسسة یسنا نکاره الثقافیة والفنیة، شادن بجواک، جهان نما، مجلة إیده آل، مؤسسة الشهید آویني، دلصدا، أوج، ویدئو رسانه آسیا، کلرنک الکتریک.
29- شرکات بث الموسیقی والسنمائیة: ألوند للبث، آوای مهر میهن، إیران کام، بارس ویدئو، نهاله رودکي، آوای حنانه، ریز موج، تصویر سبز، فوجان فلم، آوین رسانه، ستودیو نوای ماد، آوای شباهنک، هنرنمای بارسیان، کلرنک بخش
30- منتجات سنمائیة: مسلسل القهوة المرة، مسلسل القلب المثلج، مسلسل لاست، في أربعین من العمر، یرجی لاتزعجني، المضایقة الکبری، کنکور 100، الألعاب، أشطن الشیاطین، بقدر نفس، الدمیة، العم بورنک، الزواج الأخضر، الغلو في باریس
31- منتجات موسیقی: رضا صادقي، محمد اصفهانی، نیما مسیحا، بابک جهانبخش، حمیدرضا کلشن، خشایار اعتمادي، رهبر، علیرضا بیات، مجتبی حسنعلي، هوتن جوادي، علیرضا کبریائي، بهمن نوبهاري، مسعود مهرابي، أغاني النغمات، شاهین أمیري، یاسر داودیان، داود شریفي، علیرضا مرعشي، حسام الدین سراج، محسن مرعشي، دلصفا، حالیا، محمد علی ناجي، علي سرشار (أنا- أنت، النافذة)، صابر محمدي،(عاصفة الکذب)، بانوی آب، إذا لم تکن عندي (نبي زاده)، مجموعة جنود الشرق، محمدیان(بائیزان)، مسئول اللاسلکي، فرهاد جواهر کلام.
32- ألعاب کمبیوتریة: السرعة في المدینة، سیاوش وإلخ.
33- مراکز ترفیهیة: مؤسسة هاتف شهر
34- شرکات خدماتیة: QMS
35- روضات الأطفال: بیوند، دادمهر، حافظ
36- الفنادق: فندق جهان، رازي، فهم
37- شرکات التجارة: آبعلي، کسری، دي جي إم، مؤذني، افراکل، آراد، قایم، نیرواتا، تجارت آسیا، اروند بزن برکاس، ماد، التجارة الدولیة، آرا، بلند بایه، افرند اطلس
38- الزملاء: باغ فردوس للطباعة الرقمیة، بارس للطباعة، أکشن للطباعة، بي حرم للطباعة والإعلان، ندای نوین بارس للإعلانات، دنیای فردا، طباعة راضي، جمعیة جشم انداز للإعلانات، موج رنک، مصممون ماندکار، دار غرافیک إیران، بیجن للغرافیک، آوا للتصمیم والعمارة.
39- المنشورات: منشورات تاجیک، منشورات طلایی
40- التنظیف الجاف: مستر کیلین، سهیل
41- مؤسسات النقل: شرکة إیران بیما لنقل الرکاب
42- شرکة إنتاج منتجات زراعیة: المواشي، زیما

















































































































































































































































































